I know all the theory behind the MOSFETs, how to calculate the Id current based on (W/L) and (Vgs-Vth) and etc. But, now that I need to project a real solution, I feel like all of this is kinda useless. There are so many types of mosfets - power, logic level, small signal - and so many parameters that I'm not sure of what they actually mean, I'm totally lost, I dont know where to start.
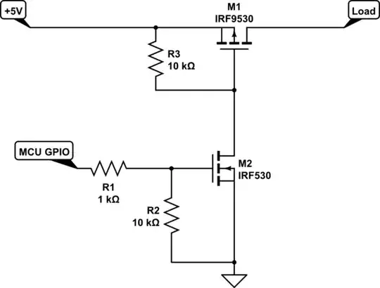
This is the circuit that I want to project. Its a very simple and common one:

simulate this circuit – Schematic created using CircuitLab
By my researches, I think the resistors are correct.
The MCU GPIO Voltage is 3.3V. The maximum current that goes to my load is 200mA.
What kind of MOSFET M2 and M1 need to be? I think M2 need to be a singal level or small signal idk, but how I know the right one? The data sheets that I looked describes an "Max and Min VGS Threshold", but what does that means?
M1 can be any P-Channel? There is anything else that I need to worry about besides the source current? Does the VGS Threshold matters in this case?
What do you mean with switch the negative rail?
– David Daminelli Sep 28 '20 at 16:59