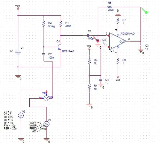
I have this schematics and I want op amp to saturate but I am not able to finish simulation due to convergence error. I have tried add 1 ohm resistance,1p capacitance to circuit, reduce ABSTOL to 10uA, reduce RELTOL to 0.1 ohm, reduce minimal step to 100ps and change iteration metod in setting but without success. Any suggestions?
Reducing minimum delta to make the circuit converge.
ERROR(ORPSIM-15138): Convergence problem in Transient Analysis at Time = 2.710E-06.
Time step = 186.3E-21, minimum allowable step size = 1.000E-18
These voltages failed to converge:
V(X_U1.44) = 540.58V \ -236.81V
These supply currents failed to converge:
I(E_MULT1) = 13.99uA \ 13.37uA
I(X_U1.EOS) = 253.09nA \ 250.76nA
I(X_U1.EO4) = -153.14pA \ -278.53pA
These devices failed to converge:
Q_Q1 X_U1.Q4
ERROR(ORPSIM-15659): Discontinuing simulation due to convergence problem



