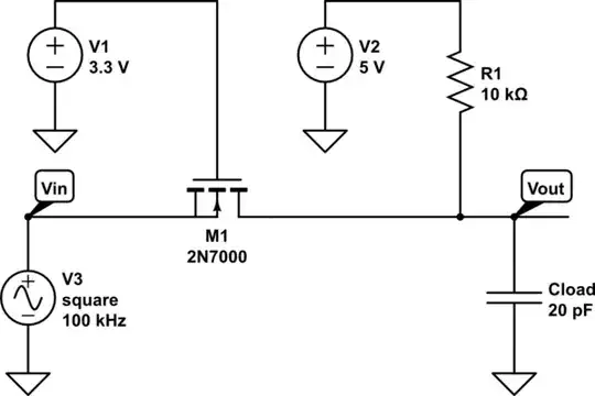
I'm a real novice so please bear with my terminology
I've got an Arduino Due which outputs 3.3V signal when digital pin is set to HIGH. I have a driver that needs to receive at least 5V from this digital pin. I've been googling all day and it sounds like I need to amplify this 3.3V signal using a transistor but I'm too novice to really appreciate how to implement a simple amplifying circuit. Can anyone help me out?
Thanks in advance!



(2) Logic Level Converter Catalog - SparkFun https://www.sparkfun.com/categories/361. Cheers.
– tlfong01 Sep 15 '20 at 02:21