
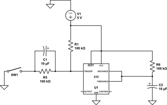
simulate this circuit – Schematic created using CircuitLab
This is the mechanism which was used in a 555 timer used in the mono-stable mode, it was designed so that even if the switch is closed for an extended period of time it is only momentarily triggered . I was not able to figure out how exactly it works, and it does since I tried making a physical prototype of the same. Also I was not able to find this type of trigger mechanism, can anybody let me know what it is called?