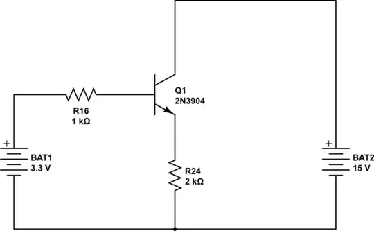
I have a simple circuit using an NPN as a switch using the BCW71 (https://www.mouser.es/datasheet/2/308/BCW71-D-1802620.pdf), as seen in the following picture:
My issue is that when I put 3V3 at the base, I get 2.6V at the emitter, so I have a voltage drop of almost 13V at the transistor. When I put 0V at the base the emitter is zero. Am I missing something?
Edit: R23 goes to the gate of an N-channel MOSFET.


