I am working on a small audio amplifier using an NXP 1W BTL mono amplifier (TDA7052).
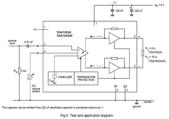
I've made a quick test circuit on a breadboard using the typical application schematic provided by the datasheet:

I'm currently providing 5V from a regulated supply and have an input signal from the line out (left channel) of a typical stereo receiver.
The sound quality is good and I've used the oscilloscope to look for clipping and set the gain, etc. The 100nF cap is close to the IC as a decoupling cap and all other values are as shown in the schematic.
If I reference ground and connect the scope probe to pin 8 (speaker negative) I measure 2.5 volts DC when no audio signal is present. The flat line turns into a waveform when I introduce a signal, and it works.
I expected the output voltage to be 0 volts when no audio signal is present, from speaker to ground. If I measure across the speaker, from pin 5 to pin 8, I measure between 7 and 80 mV from min to max volume, respectively (as controlled by the pot on pin 4).
Is this correct operation, or do I have a problem to fix?