I have a 12V 3-pin computer fan that has a tachometer signal output: when the fan is spinning normally, the tacho wire is either floated or shorted to ground periodically. If you connect a pull-up resistor you can get a square wave when the fan is spinning normally, and a stable high or low when the fan blade is stuck.
I also have a piece of equipment that has a 12V fan on it, but that fan has an "alarm" output rather than tacho output, which is that when the fan is spinning normally, the alarm wire is shorted to ground, and when the blade is stuck the alarm wire is floated (or "high", if pull-up resistor is applied).
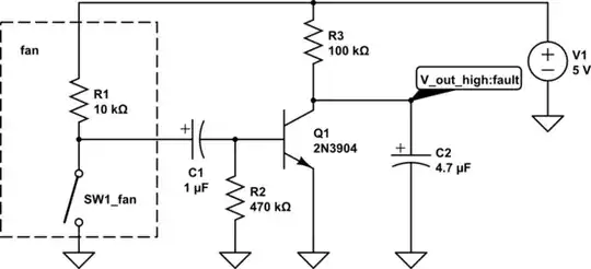
Now what I wanted to do is to use the first fan to swap out the second fan, which I need to convert that tacho pulse to a stable logic low when the fan is spinning, and when the blade is stuck there is no pulse so I can get a floating (the equipment has pull up built-in). I considered something like a 555 timer wired as monostable, but when the first fan is stuck, it will randomly output stable high (floating) or low depending on the angle of the blade, not exactly which. So what I need to detect exactly is "one or more level change in a period of time", not a specific logic level. I am pretty much stuck here since I don't have much experience in analog circuitry and I don't want a microcontroller for such a simple (or is it?) task. Are there any simple solutions? Thanks.

