0

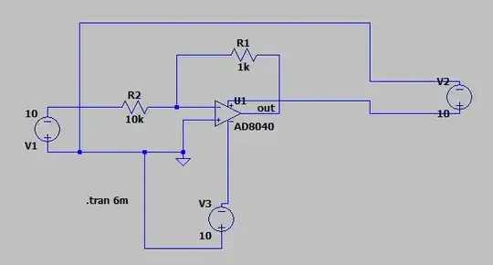
datasheeti am using the LM741 amplefier

i want to invert a negative voltage (-10V) to positive voltage (1V), my problem is :

  • i dont get the 1v DC at the output.
  • i get an ac signal at my oscilliscope.

and i dont know why ? this is my schematic LM741

hos
  • 61
  • 3
  • Just a brainstorming suggestion. I read the following tutorial to refresh my memory: https://www.electronics-tutorials.ws/opamp/opamp_1.html. Then I compared the tutorial's basic circuit and yours. It appears that you are somehow feedbacking output to input, thereby causing an oscillation. I would suggest (1) Do not feedback output to input, (2) Use a resistor divider to get -1V signal to input to op-amp's "-" and "+" input terminals. – tlfong01 Aug 04 '20 at 08:20
  • I read another forum discussion for op-amp voltage divider: https://electronics.stackexchange.com/questions/170764/the-purpose-of-voltage-dividers-in-op-amp-feedback. I found that my above suggestion is rubbish. @MarkU's explanation is good. So please ignore it. My apologies. – tlfong01 Aug 04 '20 at 08:25

1 Answers1

2

One of the limitations of the 741 op amp is that it is not a rail-to-rail op amp. There must be some headroom of at least 3V between the power supply rails and the output voltage. You need to increase the power supply rails to +/- 15V as per the datasheet.

Note: the feedback as shown is configured for closed-loop gain of -0.1V/V; that is attenuating the input signal instead of amplifying it. I think I must have misread the question initially, since it's very unusual to use an op amp for attenuation instead of gain. (Thanks @Indraneel)

A third problem is that there is no input bypass capacitors shown. Without power supply bypassing capacitors, the inductance of the power supply leads will cause the op amp to oscillate.

See also:

Reasons not to use a 741 op-amp?

https://electronics.stackexchange.com/a/15143/35022

Rules and guidelines for drawing good schematics

MarkU
  • 14,668
  • 1
  • 35
  • 55