this is more of a concept question than a physical circuit question. I am not an electronic engineer and only build electronics as a hobby in my free time so I do apologize if I am missing something simple. Before continuing with my question I did try and search around for a answer to my question but was unable to find it.
In general if you are using a transformer (not a battery powered circuit) your "ground" or "neutral" connection is not physically connected to the neutral wire from your outlet (even if it was I think my question would still apply). In any case if you are driving a load with a lot of wattage wouldn't there be voltage transients (I think I am using the words "voltage transients" correctly) on the ground plane? We use decoupling capacitors near a IC due to the fact that there are resistances and inductances in the VCC/VEE planes which cause the voltage to drop when current is drawn (also not to mention the fact that no regulator would be able to perfectly handle this issue anyway). But if for example you have a motor or speaker load wouldn't the current passing through the load cause the voltage on the ground place to change as well (I mean the ground plane isn't magical it would also have resistance/inductance)? Also, the fact that the ground plane would just travel straight back to the transformer.
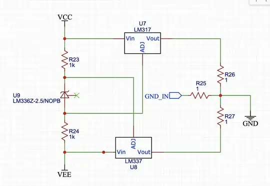
On to the dead straight question. Would it be worthwhile to create a "regulated" ground (for example with a lm317/337) if your project was noise sensitive (1mV of noise would be noticeable)? Or does something I am not understanding come into play that makes it irrelevant and the ground will always be 0 volts?
Thanks for reading this far, and thank you for answering if you do so!
Edit:
