This is my first post and first attempt at electronics and schematics so please go easy!
GOAL: power 1A @ 12v Netgear ethernet switch (in a remote location) from any (or all) of three power supplies, and to failover between them. There is no special requirements other than to keep the switch powered up. Other devices at the location already failover between the three power supplies. I am trying to rig up the Netgear for redundancy as well. There is no particular concern about which supply is used... just want continuous operation.
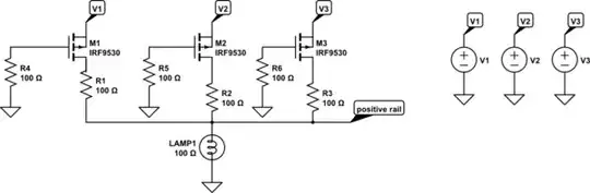
LOGIC: I am trying to come up with a better plan than two DPDT relays stacked. OR-ing would probably be even better but makes me nervous. So I have designed the circuit below using P-MOSFETS thinking it might be a tiny bit safer to try to keep supplies somewhat isolated. (Is this a bit like being somewhat pregnant?) Using IRF9540 p-channel MOSFETS circuit is intended to failover from lower to higher numbered supplies. For example, when Supply1 is active it pulls up M2/M3 gates for Supply2 and Supply3 to disable them. So only Supply1 will flow. And then Supply2 if enabled similarly disables Supply3. I thought the logic of P-MOSFETS was most suitable because it hopefully will be simple to use +12v signal from one supply to gates of MOSFETS controlling the others will disable their current flow.
COMPONENTS: Any specific components mentioned are because they are already on hand. Open to other suggestions if any of these are inappropriate. Working from starter kits of components from Amazon. Parts on hand:
MOSFETS, Component Starter Kit, Shottkey Diodes, and these pre-made MOSFET trigger boards.
DISCUSSION: All of this is because I'm too terrified to try straight OR-ing (does that simply require Schottky diodes on the positive before paralleling them?) I don't know if I need the flyback diode (or even if I did that correctly) or many other things but just trying to be cautious. I am hoping this switching will "break before make" or that diodes will prevent any "bad things" from happening with switching.
TESTING: This seems to work as desired on the breadboard but I have not yet attempted with 3 independent power supplies. I will fuse the power supplies just before input into my circuit. I plan to tie all the negatives together and I think they already share a common ground.
OTHER ALTERNATIVES: (1) OR-ing the 3 supplies together with a Schottky diode on each positive. (2) stack DPDT relays that would remain energized most of the time. If power fails on a supply, that de-energizes coils and fails over to remaining supplies. This seems to offer best isolation and switching time is not a problem.
Thanks in advance for your advice and comments.
FURTHER READING:







DC ethernet switch? ... this is what i think of https://duckduckgo.com/?q=ethernet+switch&ia=images&iax=images – jsotola Jul 28 '20 at 01:03(5) AliExpress 1N5408 1N5404 1N5401 1N5822 1N5818 UF5408 UF5402 6A10 10A10 Rectifier Diode https://nl.aliexpress.com/item/4001065006918.html?spm=a2g0o.productlist.0.0.1298656fiXqaRb&algo_pvid=d89b72e8-80cf-4ba3-9a33-7733c3901d2a&algo_expid=d89b72e8-80cf-4ba3-9a33-7733c3901d2a-26&btsid=0ab6d69f15959139688368463e5e1f&ws_ab_test=searchweb0_0,searchweb201602_,searchweb201603_. Cheers.
– tlfong01 Jul 28 '20 at 05:34