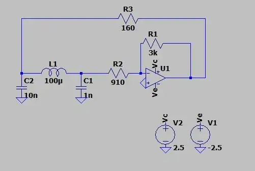
I am implementing the following oscillator circuitry on my breadboard:
I am using the LM324n op amp and a solderless breadboard. The oscillator is tuned at about 500KHz resonant frequency, but when I hook my scope's probes there is no signal present at the output. could this purely be because of the breadboard? (coupling/decoupling, capacitance between traces and ...) or is it a faulty IC, since i think this specific IC has been lying around since late 90's! but it seems to work fine when working as a normal inverting amplifer.
I also tried reducing the gain (before theoretically stopping the oscillation) to check if its the GBP value being exceeded, but to no avail.
any help would be greatly appreciated.



