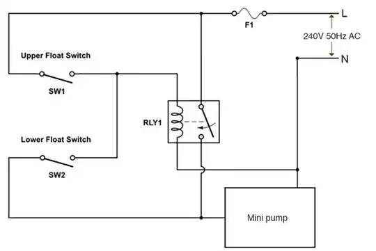
I'd be grateful for some advice about protecting the reed switches in this pump-down setup I am installing.

I naïvely thought that the relay alone, which is rated as drawing only 5.3mA, would be adequate to protect the reed switch contacts from welding shut. I now know that this is not the case and that some sort of additional protection is required.
Research led to this post that recommended using a TVS (specifically a P6KE300CA) across the coil. However, other posts put snubber circuitry across the switches themselves and I'm not confident about what configuration will produce the most reliable results. Advice and suggestions would be welcome.
To give some more details of the application, it is a condensate pump for a gas-fired ducted heating system. The unit was installed with a pump used for split air conditioners. With a very small reservoir, it ran almost continually and was been very unreliable as, I believe, is often the case with these things.
There is plenty of space for a bigger tank to store the litre or two of water produced in day, so I sought to design a latching circuit that would fully pump out the tank only when full and operate just once or twice a day. The float switches used are on Amazon and were sold as having a contact rating of 1A at 220V AC so I didn't think powering a relay would be a problem.


