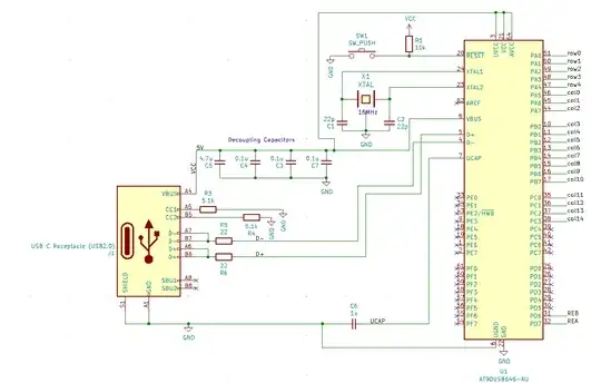
I'm making a custom mechanical keyboard and was following this tutorial.
This is my first time making a circuit/PCB so I am kind of lost as to if I'm doing things correctly. I have watched and read a decent amount of information but I still feel a bit insecure in terms of I did it right.
My question is if I designed it correctly or did I mess up somewhere (especially the decoupling capacitors connected to the chip)?
I tried to make it use USB-C (USB 2.0) and as well add a rotary encoder into it.


