I am designing a single wire (ground return) telephone for use in our hobby caving expeditions, starting out from a well known and successful design called Michiephone (http://speleonics.com.au/business/michiephones/images/mph_schem2.jpg).
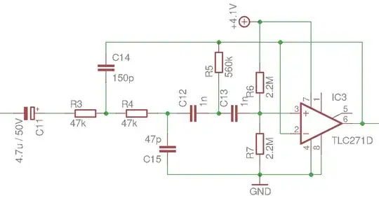
Here is my input stage:
It is essentially a high input impedance voltage follower with an extra passband active filter. The telephones are powered from a single lithium ion cell, so in normal circumstances we expect not much more than 4.2 Vpp on the line...
Now very often the comm line would run from a tent camp on the surface to an underground camp in the cave - meaning that some few hundred meters of wire are in fact over the ground and exposed to elements. So I thought it would be great to add some basic surge/lightning protection to the circuit, since otherwise it might not survive even the mildest thunderstorm (... and we are exploring caves in the Alps, which means thunderstorms are frequent).
There is already some good material on the subject here on Stack Exchange. I read this and this and already know the building blocks of a lightning protection circuit: gas discharge tubes, varistors, TVS diodes, trisils, integrated TBUs. However it seems to me it is imperative that they are used together in a proper combination. And designing a good suppression network is where the challenge starts, especially for a designer like me (rated for 5V/100 mA).
Here is what I came with so far:
I selected the components reasoning as follows:
- The main energy absorbing element would be the GDT. The lowest sparkover voltage available seems to be 75 V (looking for example at this Bourns datasheet)
- The GDT takes time to switch on. Both this time and the voltage at which it switches on really depend on the surge profile. So I add a Trisil triac to clamp the surge voltage before the GDT turns on - or in case the GDT thing does not turn at all. I reckon the Trisil should be rated for a voltage exceeding the GDT sparkover voltage, say 120V (or is that too low?).
- Now, 120V is still a bit high. So I add a TVS diode array with a breakdown voltage of 6 V and a clamping voltage of some 18 V. And I just hope the input capacitor of the input stage holds. For a brief while these 18 V might be fine for the rest of the circuit - it takes a while to charge capacitors in the input stage through a 47k resistor, so I might hope these 18 V do not reach the IC at all.
- If I clamp the GDT/Trisil voltage to 18 V, it will prevent these parts from tripping. And that could quickly fry the diode array. So I add some reasonable amount of inductance between the diode and the GDT. And a wire-wound resistor to limit the current through the diode.
The question is: does this reasoning and the design make any sense?
There is a lot of information available online on many different transient/surge/lightning protection devices. But how do you - in general - connect all the building blocks?
I already ruled out MOVs in my application. Adding some 10 nF of capacitance to the circuit input kills its high impedance - which is the very idea of a single wire (earth return) telephone. Also the TBUs from Bourns may be a nice, integrated solution, however they come in DFN packages, which are rather difficult to solder in hobby designs.

