There are several undefined elements in your question. The first is the fact that you don't mention the kind of filter. From your \$Q\$ values, it can be worked out that you are talking about a Butterworth filter. But you didn't mention this fact. You should have. Second, you have mentioned nothing about the input signal range. Third, you've said nothing about the rail voltages you plan to have available for the design. Forth, you've said nothing about what you have available for implementation: for example, you may use opamps; but you could also use NPN BJTs for each stage, as well. (The opamp is obviously a better choice than a single BJT. But still this may be important.) Fifth, you've said nothing about what the filter must drive -- we know nothing about the load. Etc. In short, we really have a lot more that we don't know which is important than what we do know that is important. You should write a lot more about your situation, at hand.
If you use Sage/sympy, it's not at all difficult to write up a script to generate Butterworth constants:
def Butterworth(n):
r = solve( 1+(-1)**n*x**(2*n), x )
t = []
for a in r:
if real( a ) < 0:
t.append( a )
t.sort( key = lambda tup: real( tup ) )
u = []
var( 's' )
if ( len( t ) - 2*int( len( t ) / 2 ) ) == 1:
u.append( s + 1 )
t.pop( 0 )
for i in range( len( t ) / 2 ):
u.append( expand( (s - t[2*i]) * (s - t[2*i+1]) ).n() )
return u
I am sure that experts might provide a better implementation. But that one does work okay. For example, writing:
for a in Butterworth(4): print(a)
produces:
s**2 + 1.84775906502257*s + 1.0
s**2 + 0.765366864730179*s + 1.0
Those constants are each the same as \$2\,\zeta\$ or \$\frac1{Q}\$. So, it follows that:
$$\begin{align*}Q_1&=\frac1{1.84775906502257}&&=0.541196100146198\\\\Q_2&=\frac1{0.765366864730179}&&=1.30656296487638\end{align*}$$
Which is how I recognized your filter type.
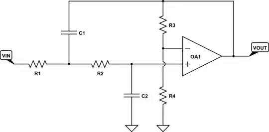
The Sallen-Key topology is the next aspect of your question. Since Sallen & Key were focused on replacing inductors with capacitors in their paper, it's no surprise that the general form is:

simulate this circuit – Schematic created using CircuitLab
Clearly, in the above, it is possible to set \$R_3=0\:\Omega\$ to get a voltage follower where \$K=1\$. However, the general transfer function is:
$$\frac{V_{_\text{OUT}}}{V_{_\text{IN}}}=\frac{K\,\omega_{0}^2}{s^2+\left(\frac1{R_1\,C_2}+\frac1{R_2\,C_2}+\frac1{R_2\,C_1}-\frac{K}{R_2\,C_1}\right)s+1}$$
Here, \$K=1+\frac{R_3}{R_4}\$ and \$\omega_{_0}^2=\frac1{R_1\,R_2\,C_1\,C_2}\$.
You've specified the corner frequency at \$33\:\text{kHz}\$ and the capacitor values all at \$1\:\text{nF}\$, I think. (But I'm not entirely sure, on that last point.) You only want the resistor values. The overall gain is to be \$0\:\text{dB}\$, but the gain of each Sallen-Key stage (if you use equal valued \$R\$ and \$C\$ in its design) is then determined by its damping factor. It looks right now as though you expect all capacitor values to be the same. So I'm going to make the same assumption for the values of \$R\$ in order to keep this simple and to avoid waiting for answers from you that may not be forth-coming.
Taking the above assumptions, that all \$C\$ values are the same and that all \$R\$ values are the same, then the new transfer function is:
$$\frac{V_{_\text{OUT}}}{V_{_\text{IN}}}=\frac{K\,\omega_{_0}^2}{s^2+\left(3-K\right)\omega_{_0} s+1}$$
Here, \$3-K=2\,\zeta\$, so it follows that \$K=3-2\,\zeta\$. From this, the damping factors determined by the Butterworth polynomials then also can be understood to determine the overall gain of each Sallen-Key 2nd order stages:
$$\begin{align*}A_{V_1}&=3-1.84775906502257&&=1.15224093497743\\\\A_{V_2}&=3-0.765366864730179&&=2.23463313526982\end{align*}$$
This results in an overall gain of \$A_v=2.57483577311484\$ for both stages. Since that isn't desired, you'll need to further reduce this with a prior input stage, a stage between the two, or a 3rd stage. How you handle this is up to you and your understanding of the circumstances. So the arrangement of each stage (their ordering) is left to you to work out.
This page provides an excellent overview and provides you with the tools you need to convert from the analytical \$\omega_{_0}=1\$ form to specific resistor and capacitor values that relate to a given \$\omega_{_0}\$ value other than 1. Please follow their instructions to reach your desired resistor values. (That web site also provides you with the justification for the Butterworth design approach -- so it includes a lot for you to study and learn about.)
It's really not that hard to achieve.
So here's a shot at it. In contrast to the discussion I had with Andy (see the discussion below his answer here), I'll select the higher-Q stage (and therefore also higher gain) to be the 1st stage. The reason for this is that you usually want the highest gain as the 1st stage for noise reasons. However, keep in mind that I've no idea what's driving this system and you may want either still more more gain, or less, in the first stage. So you may actually want a "pre-amplifier." But since we know nothing, really, let me just choose a path and follow it. Meanwhile, it's important that you keep in mind that this is just a choice and not necessarily the better choice for any given circumstance.
With that choice for the 1st stage, I'll follow it by an attenuating stage which only has the single purpose of reducing the signal sufficiently so that the final 2nd Butterworth stage can pick up from there and complete the picture.

simulate this circuit
The result looks like this:

Which is as would be expected.
As I said before, it's not all that complicated.
I used standard resistor values from the E12 series.