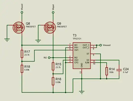
As the title says, I have a power mux IC and two power inputs. I need them to be protected from reverse voltage input. The power mux I have already comes with a reverse voltage input protection but I need the second input voltage for another IC and its not always the second input is selected by the PMIC. So I must protect it beforehand.
Typically a PMOS does the trick but I do not know if it will work when there are two inputs that share the same ground. If one of the inputs is powered and if one of the other is wired correctly, what would happen?
