It's in the datasheet:
Stresses beyond those listed under Absolute Maximum Ratings may cause permanent damage to the device. These are stress ratings only, which do not imply functional operation of the device at these or any other conditions beyond those indicated under Recommended Operating Conditions. Exposure to absolute-maximum-rated conditions for extended periods may affect device reliability.
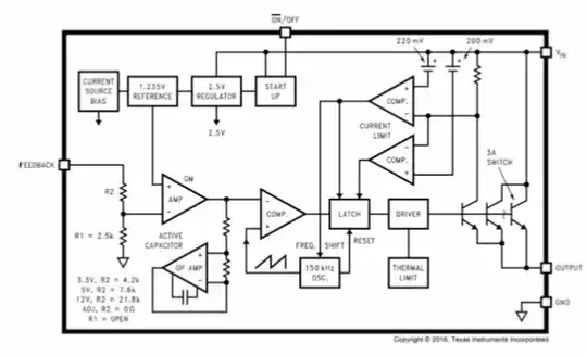
If you check the functional block diagram, an overvoltage will most likely damage the transistors, failing short, so, shorting the IC's input to the output and present the input voltage across the catch diode, the output capacitor and the load.
The catch diode may get damaged (when its rating is less than
50V), the output capacitor will likely blow/explode when its rating is too low.
Typically, the input capacitor is rated 1.5 to 2 times the intended input voltage, so, it most likely will survive.
This input capacitor may also helps shorting the overvoltage when it is a (short) spike.
In section 9.2.1.2.5 it is advised to use a low ESR capacitor for this reason.
A low ESR aluminum or tantalum bypass capacitor is required between the input pin and ground pin to prevent large voltage transients from appearing at the input. This capacitor must be placed close to the IC using short leads.
