I'm new with electronics and I'm working in a personal project with ATmega328P-AU.
The project basics are and ATmega328P-AU powered by a LiPo battery and the battery is charged and controlled by a TP4056 + DW01A + FS8205A. Actually I'm using a switch to power ON and OFF and I want to change that using an LTC2954 (I chose it due the minimum parts needed at the end), but honestly I'm not sure where to insert it.
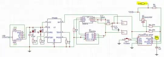
Here is the part of the schematic where I need to add the LTC2954:
I marked the place where I think I must insert the LTC2954 to keep the charging & monitoring the battery. Actually I power my ATmega328 directly with the VCC pin (3.7v - 4.2V).
Update...
I tried this and i wanted to use the INT and KILL signals to manage it with the microcontroller. I don't have any idea about he mosfet i need to use, the requeriments are +5v, 500 to 800mA and SMD, any help on choosing it and checking my schematic will be much appreciated. (i'm waiting for some parts in order to check by myself)
Thanks in advance !!

