I am trying to store a bit of data from a circuit, but I don't want to use an IC like an EEPROM chip. Is it possible to store one bit with a transistor or something else to that effect?
Asked
Active
Viewed 419 times
1
-
Battery and a flip flop. – Andy aka Apr 08 '20 at 14:58
-
Could build a single DRAM cell out of a MOSFET and a capacitor. – pjc50 Apr 08 '20 at 15:07
-
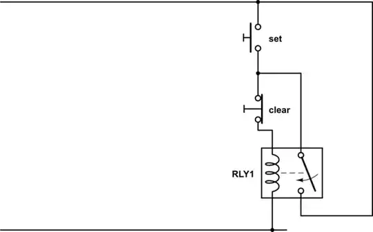
2If you only need one, a latching relay. It's even non-volatile. – DKNguyen Apr 08 '20 at 15:20
-
Just pretend that it isn't an EEPROM and use one because they are so tiny and cheap and, if you need to avoid detection it's easily hidden under a blob of epoxy. – Andy aka Apr 08 '20 at 15:50
-
2@Andyaka Hollow out a a relay and glue it on top of it. – DKNguyen Apr 08 '20 at 15:58
-
1Good idea - nobody will notice and folk will be so impressed how many kB the relay can hold. – Andy aka Apr 08 '20 at 16:00
3 Answers
2
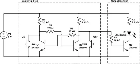
The simplest latch requires two transistors:

simulate this circuit – Schematic created using CircuitLab
The LED circuit on the right lets you see what's going on.
If you want non-volatile, that was covered before: How to make 1 bit permanent memory circuit?
Dave Tweed
- 172,781
- 17
- 234
- 402
1
You can make a 2-transistor latch, crosscoupled, using 10 Meg ohm resistors and 1.5 volts battery.
The write time will be about 0.001 second (10Mohm, 10pf as primary internal timeconstant, with Miller effect as the major delay)
analogsystemsrf
- 34,253
- 2
- 19
- 48
