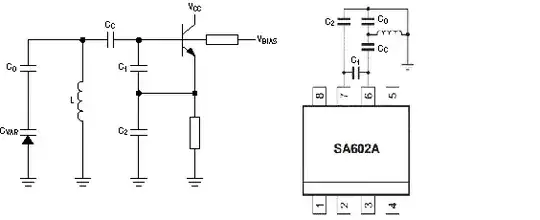
I'm trying to use the SA602A mixer and I'm not sure what the capacitor between the emitter and the base does. I'm using this mixer because I've seen it being used in the Norcal40. However in the Norcal schematics it's a trim pot, which leads me to believe it's part of the LC tank?
I'm working at 7 MHz, the tank has two 30 pF caps and the inductor is 33 uH. The decoupling capacitor is 0.1 uF. How do I pick the last cap?


