First, disconnect power to the circuit, then short the IN and OUT pins of the regulator to ground.
Now, check your resistance from OUT to GROUND and see if it still gives you a low resistance.
If you still find that 100 ohms, then start removing components from your PCB.
- Remove one component that connects to OUT from the regulator.
- Check the resistance.
- If the resistance is still low, go to step 1.
- Repeat until all components are gone or until the resistance changes drastically.
- The regulator itself is, of course, one of the components you'll remove.
If you remove all components and still have low resistance between OUT and GROUND, then the PCB is bad or you've accidentally made a short circuit on it somewhere.
If you determine that it has to be the PCB, then you can destructively find the bad spot.
- Get a high voltage (50V or so) power supply that can deliver a couple of amperes.
- Connect the power supply to the OUT and GROUND pin pads for the regulator.
- If there's a short on the board somewhere, it will either pop and blow out or get hot enough for you to locate it.
Wear safety goggles and keep your hands clear of the board while doing this "test."
Now that you've found the culprit, and determined that it dies at poweron, you can start looking for the real cause.
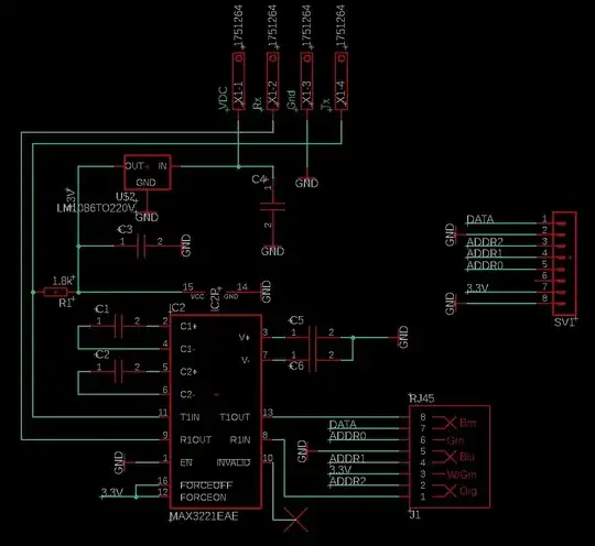
After a quick run through the datasheet, the only thing I can find is that it might be the capacitors in the charge pump.
This chart from the datasheet shows the recommended minimum values for the charge pump capacitors given the supply voltage:

Given that you said that you are converting the circuit to run on 3.3V and that it was designed to run on 5V, maybe the capacitors need to be swapped out.
The datasheet doesn't spell out what will happen if the capacitors are too small. It may be that the charge pump just has to much ripple on the output - but maybe it causes too much load on some switching transistor if it tries to get 5V from 3.3V with too small capacitors.
In any case, the datasheet makes a point of ensuring that you have at least the minimum and that you should allow for aging and temperature effects.
That's all I can come up with. Maybe that's it, or maybe it's something else entirely.