0

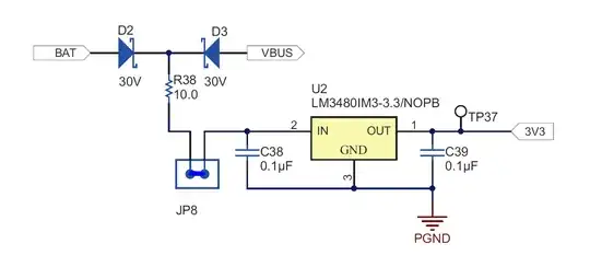
The following LDO is supplied from 2 input sources. BAT, which is a battery from 2.5-4.2V and VBUS, which is a power adapter voltage of 12V. My understanding is that a diode has a forward voltage drop of about 0.7V. So what is the LDO input voltage if both sources are connected?

enter image description here

Edit: In the reference question that is linked below it is not explained how the power is shared between both sources.

F. Heisenberg
  • 261
  • 1
  • 2
  • 17
  • There is a general way to solve this kind of problem: make a guess about whether each diode is on or off, then see if a self-consistent solution can be found with those states. If not, make a different guess and try again. – The Photon Jan 18 '20 at 20:56
  • by the way, no, a schottky diode like the ones you've used don't have a typical 0.7 V drop. See the diode's datasheet for numbers. – Marcus Müller Jan 18 '20 at 20:57
  • And since they are schottky diodes, they have much higher reverse leakage currents than a regular diode would have. Basically with 12V connected, there will be leakage current of few microamps via D2 that charges a battery. Based on voltage you stated I assume it is a lithium cell, and no battery should be unintentionally charged. Which diode part number that would be? – Justme Jan 18 '20 at 21:02
  • Photon, how can a diode be on or off in forward direction? Marcus, you are right, this diode has a voltage drop of 0.35V. – F. Heisenberg Jan 18 '20 at 21:02
  • Justme, this is a reference design from a TI battery charger. Schotty Diode: BAT54HT1G, – F. Heisenberg Jan 18 '20 at 21:05
  • Photon, you are of course right. If VBUS source and BAT source are connected, only the higher voltage (VBUS) will supply the LDO. D2 will not be 'on' as BAT has a lower voltage. – F. Heisenberg Jan 18 '20 at 21:11

0 Answers0