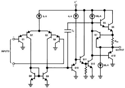
While I was studying the DC characteristics of op-amps I came across input bias current.
I understood the concept that it draws some current when input is applied but in proof they put both the voltages at ground and they were still considering input bias current. I'm a little confused that even when there is no voltage at input from where the op-amp is drawing current?
