I am trying to drive 4 parallel TEC elements. (TEC1-12706) I intend to run them together up to 12A (or 3A each.)
I am using an ATMega328p (in the form of an Arduino Uno Board) to control the system, but it's only means of variable output is a low frequency PWM. Do to their nature, TEC elements are unsuited to PWM. The efficiency is inversely proportional to the square of the current. In addition, apparently they wear out quickly if voltage swings too much, so a relatively smooth DC voltage is required. (Probably around around 1%, or 0.12V)
I found this similar question, and it appears a buck-converter could work for this purpose, however... My required current is higher and the control frequency is lower, which seems to result in the need for impractically large components.
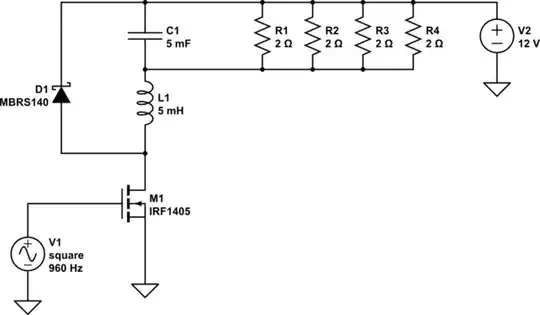
Something like this: (The resistors represent the 4 TEC Elements)

simulate this circuit – Schematic created using CircuitLab
Ignoring the MOSFET and diode currents for a moment, I am more worried about L1 and C1, since those seem ridiculously large.
My question is: What can I do to avoid needing such high rated components, other than increasing control frequency? Alternatively, is there another approach that might work better? Possibly an RC filter to form a DAC, and then use a power op-amp?
I am thinking there must be some way to add additional stages, or maybe attach multiple of these converters in parallel, but I'm not sure exactly how to do that. If I understand correctly, adding capacitors in parralel increases both capacitance and max allowed ripple current, totals sum together. However, for inductors, they apparently loose inductance in parallel, but still gain max safe current, as the load is distributed. Seems like a catch-22.
Any help (or even just advice) is appreciated!
