Can someone help me with reverse polarity protection on 5-12V input and output using a using a P-Channel MOSFET?
How can I calculate which MOSFET, resistor, zener diode I have to use?
I use a 5V 10A power supply.
Can someone help me with reverse polarity protection on 5-12V input and output using a using a P-Channel MOSFET?
How can I calculate which MOSFET, resistor, zener diode I have to use?
I use a 5V 10A power supply.
A common rule of thumb for improved long-term reliability is to overrate electronic components by 100%. Examples: For a 12 V system, use a FET rated for 30 V or more. For a peak load current of 3 A, use a FET rated for 6 A or more of continuous drain current.
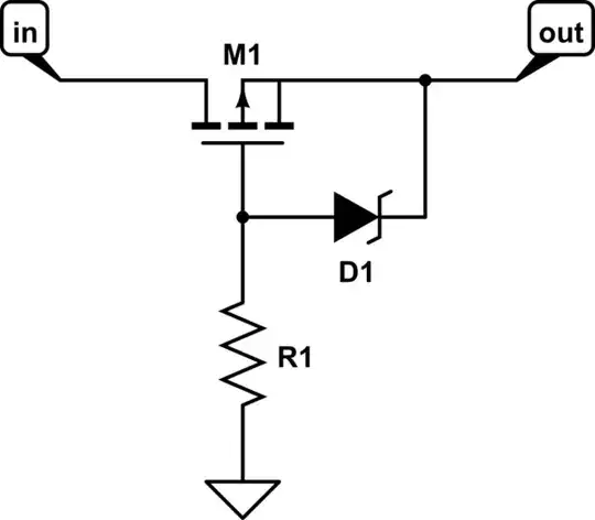
Because your operating voltage range is relatively low (in FET terms), select a "logic-level" FET. Check the datasheet, but they almost always are rated for 20 V Vgs, so you don't need a zener to protect the gate unless the reverse voltage might be way below -12 V.
A power MOSFET has an internal zener diode between the gate and source. Pay close attention to the orientation of this diode in your circuit.
If your system can tolerate having the MOSFET switch in the GND rather than in the supply, an n-channel MOSFET will cost less and perform better. Plus, the circuit is more simple.
You want a MOSFET that turns on with less than 5V on the gate, so "logic-level", for the zener it should be less than the max Vgs of the MOSFET your MOSFET needs to be able to handle the max current draw of the device - perhaps 10A, perhaps less. the resistor is less critical 1K or 10K or 100K makes little difference.

simulate this circuit – Schematic created using CircuitLab
These are LED power supplies. I don't know what application you have , but these power supplies do not need polarity protection.
It is the loads that need it.
Also 12V LEDstrings do not need reverse protection because they can handle it.
I suggest you use polarized connectors rated for 10A.
If you only need 1 , these are pretty common and can be paired and cut in half with soldered pigtails at one end and screwed into terminal block on supply. Plan on using tiny tie wraps to tie holes to prevent stranded wire strain and breakage.
I wonder why this has not been suggested, but I think you could simply use a diode bridge (section "rectifier") as you would do to rectify AC voltage.
I would use schottky diodes, because they have a very low forward drop and therefore also low power dissipation in a continuous current situation.