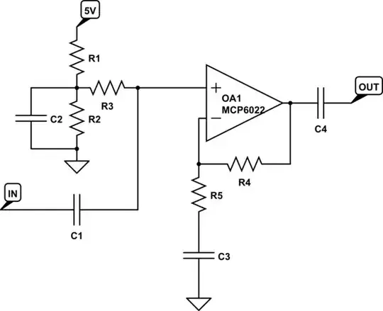
Your DC bias conditions are not correct for using the opamp with a single supply. You are saturating the output.
This design shows a single supply opamp with the negative pin to ground. The output can only be driven between zero and 5V (assuming rail to rail opamp). In order for the amplifier to function with a bipolar signal at its input it must be biased so that with zero input voltage the output sits somewhere between the rails, for the maximum output capability it should be at +2.5V.
The potentiometer R3 in circuit 1 is used to adjust this but the amount of bias needed varies with the gain setting of R5. It is not a practical circuit.
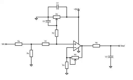
You could remove R2 and provide a negative supply to the opamp so the output is centered on ground.
Or calculate the bias provided by R2 to bring the opamp in its linear range. That may be difficult to do and the output will be offset.
A more common way to implement this type of circuit is like this;
The input and output capacitors isolate the DC of the circuit and the gain can be changed without affecting the DC biasing.

Image from Stack Exchange