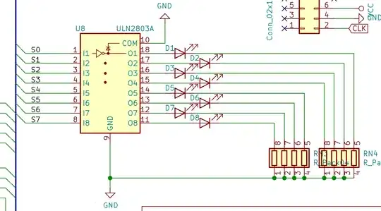
I'm so confused. How does this chip drive 8 LED's when there is no apparent power source? What am I missing?

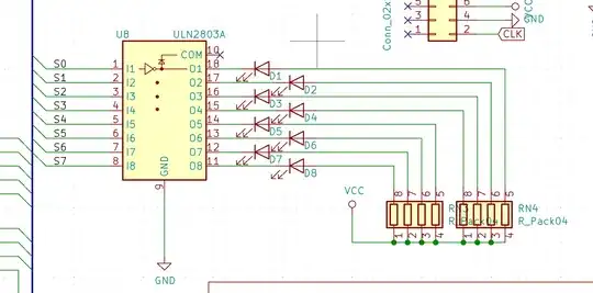
New design based on comments.
I'm so confused. How does this chip drive 8 LED's when there is no apparent power source? What am I missing?

New design based on comments.
The circuit is incorrect.
The IC provides 8 x Darlington drivers which provide switched low side drives.
The load needs to go from the IC to a positive supply.
The LEDs should be reversed and the resistor pack common connections should go to a positive LED supply voltage.
Pin 10 should be connected to LED supply positive - or can be left open-circuit for a resistive LOAD such as LEDs.
While modern "indicator LEDs" can be driven from typical microcontroller output pins, if higher currents are required a driver of this sort is "useful". Despite its 'time honoured' design it still does the job it was designed to do.
Drive current is specified as 500 mA/channel but average drive currents are usually limited by package dissipation. Quite useful drive current on all channels is possible with due care to thermal issues.
At 100 mA/channel drive, dissipation is around 100 mW - which may be acceptable without heatsinking. For the olde DIP package dissipation total is specified as 2.25W and 1W max per channel. So at 100 mW x 8, temperature rise at 55 C/W = 44 C above ambient.
ULN Darlingtons are low side NPN "hammer" drivers. You don't need a hammer.
For Indicators these days you don't need more than 1000mcd which can be 1 mA on a 20Cd LED rated at 20mA. However you could easily drive from the ports with 5 mA dissipating only < 2mW per port> .
The Current limiting R is just (5-Vf min)/ R.
You can choose either High side or Low side drive from CMOS.