Assume, I need to use an opamp with +9 V and -9 V supplies. While prototyping, etc., I can and probably would use a DC power supply. Since it has multiple channels, it is easy to have +9 and -9 volts.
However, when it comes to finalize the project, making it a standalone box, which will get its power, let's say by batteries, how are +9 and -9 volts obtained?
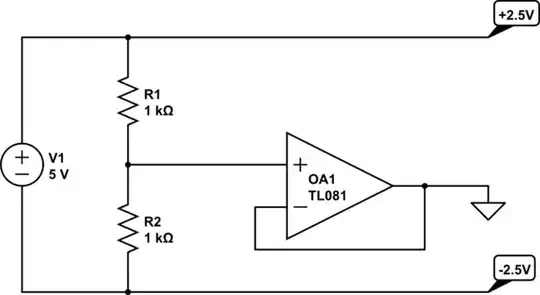
I only can think of using two 9 V batteries with reverse polarities connected to a common ground. However, my insights tell me that there may be another way of doing that without using two batteries. Because I don't think in every module which consists +/- power rails, there exists two separate power supplies.



