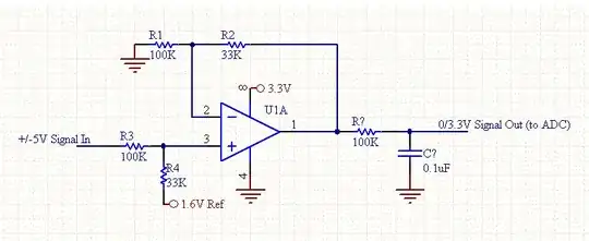
I'm using RPi 3b+ with ADC (MCP3208) to monitor AC signal (+/- 5V). Since the ADC can't read negative signals, I tried to level shift it using an op amp (LM741).
I tried to make this connection (the supply voltage has been changed to +-15V):
I made a simple voltage divider circuit by using 2 1k resistors from 3.3V of my pi and connected it as the V Ref for my op amp.
I am using this setting from myDAQ:
And what I got from is a constant DC 0f 2.527V:
Any idea what went wrong?
EDIT:
I've changed the supply from 3.3V to +-15V as some of you have mentioned, and my the VREF pin of my ADC now has also been set to 1.65V same as the VREF for my op amp. The result is:
Is it correct to assume that LM741 is bad for level shifting because I am still not getting 0-3.3V?





