I try to design a replacement potter's wheel motor controller for an old potter wheel. I have solve my zero crossing voltage detector and TRIAC command. Now I begin to understand the importance of the phase shift between current and voltage on inductive load like motor and I think I need to detect the real state of the triac.
In addition of zero crossing VOLTAGE detector, I think I need an isolated zero crossing CURRENT detector to be sure TRIAC is really off.
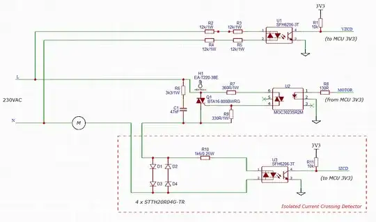
Inspired from this schematic, the idea is to put diode in series with the load, to use forward voltage as limiter for the optocoupler SFH6206-3 like the following schematic:

I select STTH20R04G-TR diode because they can handle more than 16 A
I use the forward voltage dropout of diodes (2 x 1.7V) minus SFH6206-3T diode forward voltage max (1.65V) to get the voltage accross R10 (1.75 V) I want 1 mA to the optocoupler diode so I need (3.4-1.65)/0.001 = 1750 ohms max, I select R10 as 1600 ohms from E24 serie.
For the output of the optocoupler I use CTR value of 34%, so I probably get 0.34*0.001 = 340 µA through R10 when current flow to the load.
I want IZCD low level as low as possible (VIL of µC is 1V and VCESat is 0.4V) so I want 2.9V across R10, R10 must be at least (3.3-0.4)/0.000340 = 8529 ohms.
I select 10 kohms and get IZCD = 0.4 V when current flow to the load
When current not flow to the load, there is a current leakage of optocoupler (50 nA).
I got 10000*0.00000005=500µV across R10 is this case, IZCD~=3.3V when current stop to flow through the load.
I'm not confident with TRIAC leakage current through snubber and I think a forgot something...
Can you help me to take a look of my zero crossing CURRENT detector and tell me if it can theoretically work?
I'm not confident with the "as is" STTH20R04G-TR power dissipation do you think they are ok? Do I need heat-sink? (They are bit big, did you know smaller diode without the need of heat-sink?)
Is there an other (isolated and simple) way to detected current flowing and stop flowing through the load to be sure TRIAC is really OFF. (I know TRIAC voltage is low as ~1.5V when TRIAC is ON but I don't know how to exploit this information?)
Thanks in advance for you help
EDIT 2019-11-03 (Thanks to Bruce Abbott)
I move the the current detector between the TRIAC and snubber and correct the optocoupler resistor value. (R10 can be 1/4 W).
At 1mA the typical optocoupler LED voltage is ~1.025V, so assuming 0.6V per diode the required value for R10 is ((0.6*2)-1.025)/1mA = 175Ω. At 3.4V the LED current will probably be around 10~15mA.
Using a standard diode like DSI30-08A, we can found the calculation values in the datasheets

Forward current versus voltage drop of DSI30-08A

Diode Forward Voltage (Typ.) vs. Forward Current of SFH6206-3
I think this first solution is not really optimized, it seem to loose a lot of power, I hope someone got a better architecture to detect current zero crossing.
