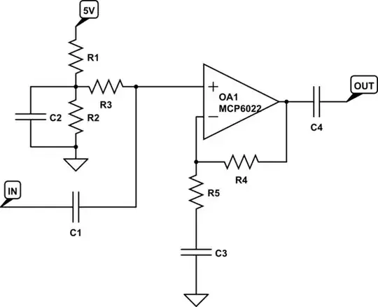
I am working on single supply Op-Amp amplifier, referring to this post. While calculating the value of the capacitor C2, as to pass all the noise from the supply to the ground. I am unable to understand the logic behind the calculation. If there is noise on the 5V supply, it will pass through R1 and then pass to the ground via C2 capacitor.
If R1 & R2 are 10K ohm, then how the effective impedance will act as 5K ohm for the noise. Thus to reduce the noise up to 20 Hz, the value of the capacitor taken should be min 1.6uF. (I am NOT able to understand why parallel combination of 10K ohm resistor should be done, which equals to 5K ohm).
If the C3 capacitor is not present will the amplifier will amplify DC voltage as well as ac signal?
For calculating the value of C1, as to allow min freq of 5Hz should pass, how is the value of resistance should be calculated? How the resistors R1, R2 & R3 should be involved (I am clueless about it).
Same thing for C3, for passing frequencies from 5Hz onward.
I am looking for how to start thinking about the questions, in logical & step-by-step manner.
Original post by Analog Devices is here.
