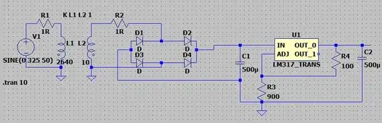
The circuit itself is a UK mains power supply turning 230Vac to 20Vdc.
The first section is a transformer. The second part is a bridge rectifier, it then moves onto a voltage regulator by the name of LM317.
Questions:
Considering that this is a UK mains power supply what transformer resistances are usual?
I understand that this requires more in-depth knowledge of the core and windings, its resistances and reactances, however choosing a resistance of 1 seems to be a bit too “simple” should I say. Upon changing resistances, it mostly only affects the negative voltage. I.e reaches a positive peak of 20V but does not reach a negative peak of -20V, like 0.01 out.
I understand for LTspice to determine the ratio of voltage, is to use the equation (V1/V2)^2 = L1/L2. Which is why the inductances are 2640 and 10 respectively as this produces a 20V output.
However, to simulate such a thing in ltpsice is this the correct way of doing so? (Youtube videos really don’t help much.)
Also, the inductance coefficient is 1, what is a more reasonable value?
The bridge rectifier (i.e changing 20Vac to 20Vdc) is easier to understand.
But I’m lacking understanding of how I could reduce the voltage lost? For this the peak voltage loses about 1V.
The diode used is the default diode for LTspice, which I have some sources claiming to be the 1n4148
Are there better diodes to use as bridge rectifiers?
I’m most confused about the voltage regulator.
C1 is important to reduce noise and upon adding more capacitors the noise reduces.
Is adding more capacitors before the voltage regulator good?
Is adding a polarised capacitor better?
C2 is there just for the voltage drop, otherwise it would be zero. However changing C2 to a resistor say, the input signal to the voltage regulator has a lot more fluctuations.
Why is this? I didn’t think it would have such an effect.
The input voltage into regulator is ~19V and output is 12.5V with fluctuations in the 10^-5. I do not understand how there is 6.5 voltage drop and regardless of the input voltage into the regulator the voltage is 12.5V.
What is the cause and how could I reduce this?
I guess the most important question here is, is this a good power supply circuit?
What could be done to make this better?
I understand that this is a long question, I appreciate your time for answering.

