
simulate this circuit – Schematic created using CircuitLab
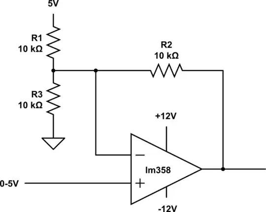
The formula Vout = Vin * (1 + R2 / R1) is not valid for this case? because for example I'm feeding 2.567V to non-inverting input and getting 2.976V at the output! I'm certainly doing something wrong somewhere...
How to calculate the output of non-inverting amplifier with negative supply rail?
Edit:
What I want from this configuration is to provide -1.25V to LM338 linear regulator to get 0V at its output, James mentioned in his answer to remove R3 from the first schematic and I did that with minor gain modification:

At 1V the output is 0V and when non-inverting input is 0V the output of opamp is at 1/4 of Vref 1.250V.
What's this configuration name? is it an inverting configuration?
What's the equation to calculate output?