uCurrent is a tool for measuring small (micro) currents by Dave Jones (EEVblog). He published source files: https://www.eevblog.com/projects/ucurrent/
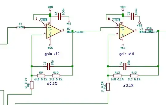
I took his schematic and recreated in KiCad (no changes in schematic). Then created my own PCB layout and made the board (I have used 0.1% resistors instead of 0.05%, different type of switches, and used 2 single-channel MAX4239 instead of 1 dual-channel MAX4239). It is a good project to spend time for a hobbyist ;)

Problem is it behaves really strange, it was giving unexpected values, I couldn't understand what was going on. Where did I make mistake, or what component is failed. So I started to debug it.
Finally, I found some oscillations across resistor R14:

OK, that explains strange output voltages. But I still didn't know what was causing it.
Then I simulated in LTspice (AC analysis), just to verify the opamps part:

To my surprise AC analysis showed that the system is not stable:
Phase shift is -240deg at 0dB, so the oscillations are explained.
But how is it possible that Dave's uCurrent is working? (I assume without oscillations)
How to stabilize it?