I am an IoT solutions developer and not an engineer, so please excuse my vocabulary if not upto the mark.
I have used Mosfets such as FDD6637 and IRF9310 in my circuits for power switching and they work great for my use cases because of their low Rds(on).
From the datasheet, there is an internal diode and I am showing the characteristics in the attached image.
My questions:
- What would be the internal resistance of this diode? Will it be the same as Rds(on)? I can't seem to find it in the datasheet.
- Do you know of any P-channel mosfet that does not have this diode but has similar Rds(on) (10 to 15 mOhms at -4.5v?). I do not want reverse current to flow in a particular case, as I need my switching to work in only one direction.
Thanks in advance for your help!!
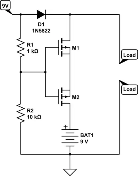
EDIT: I have shown my problem in the rough diagrams below (sorry if the symbols are not accurate).
Works but battery powers load through internal diode (apparently):

Even though above circuit works, the question is about the internal resistance of diode and the drop across the mosfet when main power is off.
Following does not work because main voltage shows up at battery connector:
In the above circuit, I expect the mosfet not to conduct when there is +9v. But it is conducting because of the internal diode. This circuit would take advantage of the low Rds(on), so it is desired.
When there is no +9v, the load gets powered by the battery alright.



Rds(on)as low as around 10mOhms as that of one mosfet? I guessRds(on)is what affects voltage drop. – Arundale Ramanathan Oct 03 '19 at 12:04