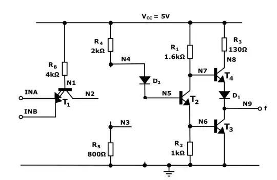
I'm trying to answer the question that has been given here. I think I understand which transistors are on and which are not under the two different logic states i and ii. However, what I really struggle with is understanding the voltages at the nodes.
For instance, for condition (i) :
T1:ON(forward), T2:ON, T3:ON, T4:ON(cut-in), T5:OFF, T6:OFF
- I'm not completely certain about these states of the transistors, particularly T4. I think it might be in cut-in because it appears to be in a similar question I have looked at, but I'm not sure why -
And so the diagram can be re-drawn without the transistors that are off.
From looking at a similar example in a book I can see that
N1 = V BE Sat (of T1), N2 = V CE Sat (of T5) and N3 = 0V
But I'm not exactly sure why this is and how I would go about calculating the voltage at the remaining nodes.
Any insights or help would be greatly appreciated. Many thanks in advance

