What is pass transistor?. How does it work?.
while reading about the DC-DC converter, I came across Pass Transistor.
What is pass transistor?. How does it work?.
while reading about the DC-DC converter, I came across Pass Transistor.
In the context of linear voltage regulators, the pass element (transistor) is controlled by negative feedback to achieve regulation.
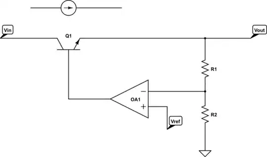
Here's a (very simplified) linear regulator:

simulate this circuit – Schematic created using CircuitLab
Q1 passes output current in the direction of the arrow (and that is the reason it is called the pass transistor).
In operation, R1 and R2 form a voltage divider. By negative feedback, the output of the amplifier will control the voltage at the base of Q1 which will control Vout such that the voltage at the inverting input of the amplifier is the same as Vref.
Q1 can be considered as being a variable resistor in this application.
The output voltage is \$Vo = \frac{R1 + R2}{R2} * Vref\$
The transistor could be NPN (as shown), PNP or either a P or N channel MOSFET (and all are used in various different devices).
I am not addressing things such as ripple or stability to simply focus on the actual pass element and it's function.