1

I am working on mini project with 555 timer. The LED diode is not a diode, but a 12V LED string. What happens if there is a sudden drop in voltage?

Motor will induce voltage of opposite polarity. The diode in darlingon transistor will bypass that voltage to the power line away from the IC. Will my diode on LED ring be ok or will be dead?

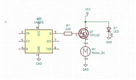
My schemaic

Voltage Spike
  • 82,181
  • 41
  • 84
  • 220
machineEX
  • 13
  • 2
  • 2
    You should swap the motor & darlington around in your circuit. Motor at the top & transistor at the bottom. – brhans Jul 23 '19 at 21:34

2 Answers2

1

Depends on what the voltage source is. If the voltage source can't source enough current, when the motor is turned on, the LED's will dim or switch off. To prevent this put a bypass capacitor on the Vcc to ground.

The motor needs a flyback diode on it to prevent inductive kickback. Because the darlingon pair has a bypass diode, any overvoltage produced by the motor will be put back to Vcc.

The diodes should look like one of these configurations:

enter image description here

Voltage Spike
  • 82,181
  • 41
  • 84
  • 220
  • The LED is in ring which is rated at 12V just as the rest of the circuit, no additional resistir required. – machineEX Jul 23 '19 at 21:21
  • My understanding is that induced voltage will go to the power line, but I don't know where does that volrage go then. – machineEX Jul 23 '19 at 21:24
  • It make Vcc go over voltage, and each device on Vcc sees that votlage. If the motor produced a voltage of 14V, then the Vcc line would go to 14V-diode and potentially harm any device that can't handle ~14V. – Voltage Spike Jul 23 '19 at 21:29
0

There are two sources of voltage to consider

Back EMF

Due to the motor turning the rotor through the permanent magnetic field, the motor will induce a voltage of the same polarity as it is driven with. This voltage limits the power the motor can deliver (and the current it can draw) at higher rotation rates. This voltage will not exceed Vcc unless the external power is applied to the motor shaft.

di/dt

The effect you may want to be concerned about is any attempt to interrupt the instantaneous current through the motor. Assuming that the motor is not spinning at the maximum speed so that the generated voltage is less than the applied voltage, there will be current flowing through the motor.

For this purpose, at the instant you turn off the Darlington the motor is just an inductor.

You can't instantly turn off the current. Current will flow because the magnetic field which holds the energy is a charge that must be discharged. The question is what must the instantaneous voltage be for the current to continue. In your circuit, the current will flow and pull the switched side of the motor toward an increasingly negative potential. The voltage will go negative enough to make the "low" Darlington input voltage, when referenced to the emitter, to be high enough to keep the transistor turned on. This would be about negative 1.2V.

While this may not hurt the transistor, it will increase your turn-off time. If you want to keep the Darlington from turning on, you must prevent the emitter from going below about 1.2v negative.

A Schottky diode connected with the cathode to the emitter and anode to ground would do the job.

The reverse breakdown voltage of the Schottky diode must be greater than Vcc, plus a safety factor.

winny
  • 14,707
  • 6
  • 46
  • 66
cmm
  • 419
  • 5
  • 8