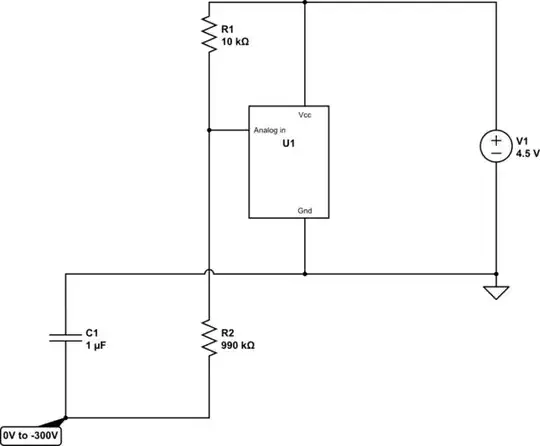
I need to read a negative input voltage from a camera flash capacitor that can charge up to -330V. I am using an attiny85V that is running on batteries and want to set the internal reference voltage to 1.1V for the ADC. My idea is to use the circuit below to map the flash capacitor voltage to the 0-1V range for the attiny by using a resistive level shifter and a zener diode to create a voltage reference for the resistive level shifter.
Is this possible? And how do I choose the R6 resistor, one criteria is that it needs to be low enough to ensure that the Zener reverse-bias current (Iz) falls within an acceptable range, but do I also need to take R10 into account to make sure that the zenor diode does not sink current from the analog input pin? What else do I need to watch out for?
An error in the reading of the capacitor voltage of +-20V would be acceptable. I only need to know when the flash is charged enough to trigger.
note: the 1.0V reference voltage marking in the circuit is not connected to anything but rather for clarification.
here are the references I gathered my idea from:



