I made a transformarless power supply with capacitor. When i connect it on ac, it light the leds. But after some second the 100ohm resistor and 470uf capacitor get too hot. Its too hot that i could not touch it then. What's the
problem . Pls help me.
- 3
- 8
-
What is the model number / rating of the Zener diode? It looks like a reg flag, too. The Zener diode may work initially, but burned in the long term if the rating is inappropriate. – 比尔盖子 Jul 02 '19 at 02:18
-
10THIS CIRCUIT WILL KILL YOU The capacitor MUST be X or Y rated for AC mains use. If it is getting hot you are using the wrong cap. This cct is suitable (if ever) only for applications where nobody can EVER toucj ANY part of the circuit when operating. The cost savings are so small compared to using a commercial supply that the only application that may make sense is in a high volume product where it is properly designed for the task and the limitations are properly understood and allowed for. THIS CIRCUIT WILL KILL YOU ALL parts of the circuit MUST be considered always "live" – Russell McMahon Jul 02 '19 at 03:43
5 Answers
THIS CIRCUIT WILL KILL YOU
Or your family
Or your friends
The capacitor MUST be X or Y rated for AC mains use.
If it is getting hot you are using the wrong cap.
Regardless of what formulae and calculations say, if the resistor is getting too hot you must use a larger wattage one or cool it better.
The same applies to the zener diode.
This circuit is suitable (if ever) only for applications where nobody can EVER touch ANY part of the circuit when operating.
The cost savings are so small compared to using a commercial supply that the only application that may make sense is in a high volume product where it is properly designed for the task and the limitations are properly understood and allowed for.
THIS CIRCUIT WILL KILL YOU
ALL parts of the circuit MUST be considered always "live" - ie at full mains voltage.
Some parts are, others can be at any moment if something fails.
- 150,303
- 18
- 213
- 391
Make sure that your cap is a safety cap ,like say X rated 275VAC .Not 4oo VDC.Your Zener will get very hot when the supply is not loaded .If your hot zener goes open circuit the cap will get too much volts and get hot and fail.These non isolated supplies can present a shock hazard .Seek local advice and do not get electrocuted.
- 14,616
- 2
- 28
- 65
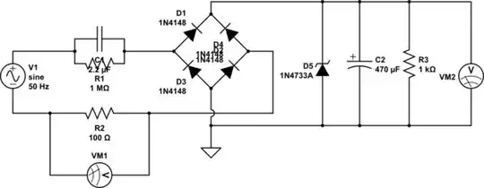
- With 12Vdc drawn from 230Vac, you have a current-limit by 100Ω and 2.2uF @ 100Hz = -j800 Ohms for an apparent current of ~170 mA .
- with 230mA rms thru 100 Ohms the power dissipation is I^2R-Pd=5.3W exceeding its rating and operating a finger burning max temps of 150'C+
Conclusion
You must use an e-Cap rated for > .4A ripple current with low ESR for safety or reasonable life.
- Don't use Chinese Caps with no specs ( Japanese are far better)
- example Rubycon Manufacturer Part Number 25ZLH470MEFC10X12.5 730 mA ripple @ 120Hz
Proof with SIM
- Always derate power resistors at least 33% and pre 50%
- so use a 10W resistor or add another 100 OHm 5W in series. which only reduces overall current by 5mA.
- 1
- 3
- 54
- 185
-
-
I used 2 resistor and its not getting too hot now.What will happen if i use 3 pec 225k 400v capacitor and 3 pec 100ohm 5w resistor in my circuit . Everything will be okay?output mA will Increase ? Should i need to change or add anything more in my circuit for that. And it will be safe? – Suny Jul 02 '19 at 05:37
Your circuit does not show LEDs or any other load. If you have LEDs connected to the DC output then maybe they are overloading the resistor and capacitor.
You should never touch any part that is in a transformerless circuit to avoid a lethal shock.
- 1,218
- 6
- 5

simulate this circuit – Schematic created using CircuitLab
Simulating that shows you get a 15V peak drop across the 100 Ohm resistor. 15V*15V/100Ohms = 2.25W. Whether the resistor can survive that and is rated for it, it's still burning a lot of energy and it's going to get hot.
Also, what everyone else said. Be safe.
- 22,695
- 14
- 81
- 156
-
I used 2 resistor and its not getting too hot now.What will happen if i use 3 pec 225k 400v capacitor and 3 pec 100ohm 5w resistor in my circuit . Everything will be okay?output mA will Increase ? Should i need to change or add anything more in my circuit for that. And it will be safe? – Suny Jul 02 '19 at 06:27