I've been trying to make a simple audio player using the STM32F302CBT6, however, the VCC and GND pins of the MCU keep getting internally shorted when a 3.3 V power supply is provided and a faint burning smell starts to come out of it, but it does not get very hot to the touch. The PCB was tested for shorts using a multimeter before powering on.
I'm certain that the short is due to the microcontroller because desoldering it removes the short from the board.
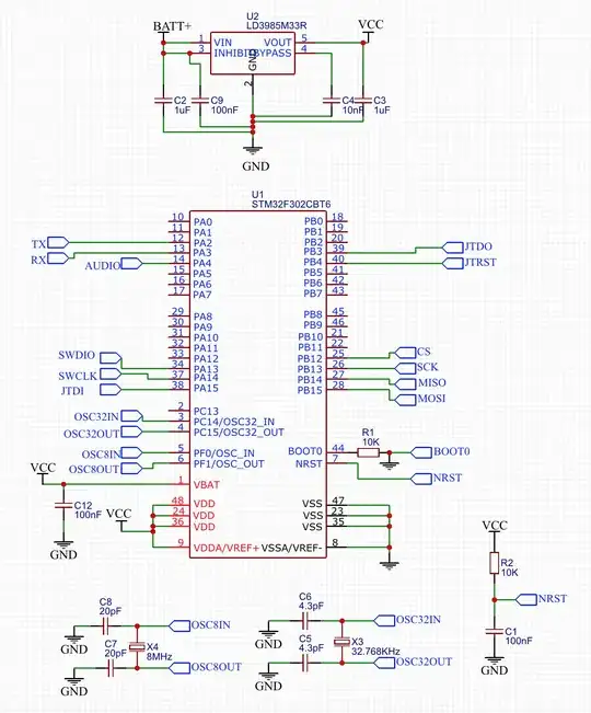
Initially, I thought it was a soldering problem, but all three PCBs which I soldered have had this issue, including a PCB which was soldered with just the MCU, clocks, and a 3.3 V low-dropout regulator, i.e., these components:
The power to the PCB was being supplied by the 3.3 V and GND pins of an Arduino Uno connected to my computer via USB.
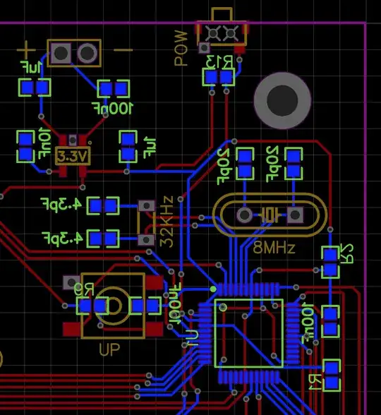
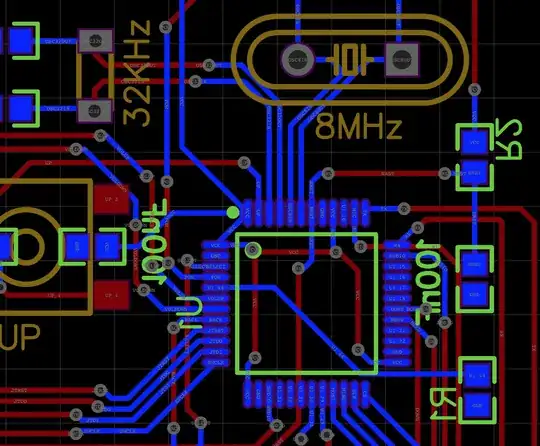
My PCB is laid out like this (note the ground copper plane was hidden for visibility):
Are there any visible design flaws or issues I have overlooked which could be causing the internal short?




Also, I checked for shorts before powering it on. The shorts only appeared once 3.3V was provided.
– narcissus299 Jun 17 '19 at 12:50