23

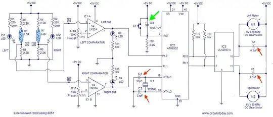
In my recent study of electronics, I chance upon a guide on building a line-following robot. In one of the diagram shown, I realized that the capacitors, namely, C1, C2, C4 and C5, all marked with red arrows, are connected with the wrong polarity. This is from my recent understanding of capacitors. I have listed my observations and reasoning below.

Kindly help verifies if my understanding is correct. I have tried contacting the author but to no avail ;(

My observations:

  1. The symbol indicates electrolytic capacitors in use, which are polarised capacitor. The flat side of the symbol should be the positive terminal. However, the curve side(-ve) is connected to the power source(+ve) instead.

  2. C3(marked with green arrow) is connected correctly, at least IMO(beginner).

  3. I think this is important as the reverse voltage in electrolytic capacitor will cause self-destruction of the oxide layer and fire.

Here is the link to the guide: http://www.circuitstoday.com/line-follower-robot-using-8051-microcontroller

Diagram from [circuitstoday.com][1]

Jack Oat
  • 333
  • 2
  • 9

3 Answers3

50

The capacitors marked red are too small to be electrolytic. They must be ceramic. They just used same symbol for all capacitors except without the plus sign.

Justme
  • 147,557
  • 4
  • 113
  • 291
30

It's actually a common misconception that the curved side means negative or that the curve signifies an electrolytic. The + sign is supposed to be used to indicate polarity. Any specific meaning of the curved side, if there is one, depends on the situation.

IEEE Std 315-1975:

2.2.1.1B - For style 2, if it is necessary to identify the capacitor electrodes, the curved element shall represent:

a) The outside electrode in fixed paper-dielectric and ceramic-dielectric capacitors;

b) The moving element in adjustable and variable capacitors;

c) The low-potential element in feed-through capacitors. (IEC Preferred)

user71659
  • 1,230
  • 7
  • 10
  • Interesting -- Just to be a nit-picker, is this quote from the "reaffirmed" 1993 edition? – Carl Witthoft May 30 '19 at 12:58
  • 1
    @CarlWitthoft Yes, same in the original and reaffirmed edition. – user71659 May 30 '19 at 15:13
  • +1 for technical correctness, but I would find it difficult to identify a polarized capacitor for which the curved side (according to this spec) is not the negative. Electrolytic capacitors are usually (always?) made such that the cathode is the outer electrode. Variable caps aren't (usually?) polarized. – trent May 31 '19 at 14:34
27

It looks like lazy symbol use. Those motor noise suppression caps and the crystal caps should be ceramic caps which are non-polarized. You'll have a hard time finding 33pF or 0.1uF electrolytic caps anyways. I don't think they exist.

DKNguyen
  • 56,670
  • 5
  • 69
  • 160
  • thanks for your speedy comment. Ceramic cap is what I thought too! – Jack Oat May 29 '19 at 05:18
  • 13
    Not so much "lazy" as just "old fashioned". IIRC all capacitors were drawn that way in the 1950s. Polarization was shown with a + added to the symbol. There are still some web sites showing this, e.g. https://www.rapidtables.com/electric/Capacitor_Symbols.html (but there are no references on that site for the source of any of the information!) – alephzero May 29 '19 at 15:34
  • @alephzero Interesting – DKNguyen May 29 '19 at 15:35
  • IIRC from an electronics course - that symbol is to signify something like the outside film of an electrolytic capacitor vs the inside. It's also used for polarization because electrolytic capacitors are traditionally polarized that way (outside is positive.. I think?). I guess that doesn't make sense for ceramic capacitors but could something like that be happening here? – Brydon Gibson May 29 '19 at 19:09
  • 2
    0.1μF electrolytic capacitors are easy enough to find. – Hearth May 30 '19 at 00:22
  • @alphazero If it's an old style, it still dosen't explain the incorrect way of connecting the polarised electrolytic capacitor where the negative end shouldn't be connected to positive input. It may damage the cap. – Jack Oat May 30 '19 at 04:34
  • @alphazero there is also inconsistency in how the caps are drawn between the green and the red arrowed ones. But knowing that there is an old fashioned way of drawing the cap symbol is good info. Thanks. – Jack Oat May 30 '19 at 04:36
  • 5
    The surface of the GND is curved -- just ask Buzz Aldrin :) –  May 30 '19 at 10:25