You need a temperature stabilized reference voltage and a comparator to do your task.
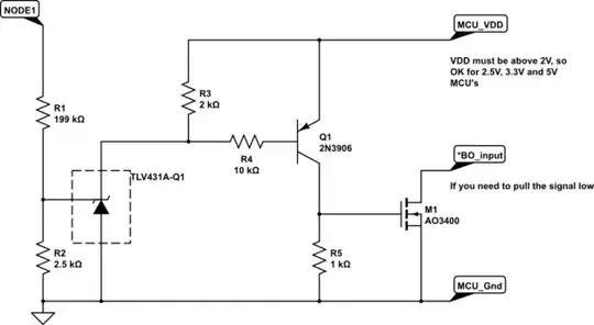
The circuit below uses the TLV431, but you could use any of the variants available. The reference voltage here is 1.2V. You should keep the current in the voltage divider about 10-20x the maximum Iref pin current or about 100uA, here I set it much higher at 500uA simply to get reasonable value resistors.

simulate this circuit – Schematic created using CircuitLab
While I calculated fixed resistors here, you might find it more appropriate to use a 200 kOhm for R1 and a pot for R2.
The threshold voltage temp variation for the input pin is about 31mV maximum over the -40 to 125degC, this should give you about 6V range on the 100V bus you are measuring. If you want to get the voltage range with temperature less than that you would need a considerably more complex circuit.
The temperature variation if the reference is shown below, and I assume you will not be using this over the whole range. As shown below, you may appreciate that you can significantly reduce the temperature variation by heating the TLV431A to 50degC in a small oven (it could even be as simple as a FET glued to the TLV431).
This would drop the temperature sensitivity to just a few mV at 100V input over the whole temperature range.
