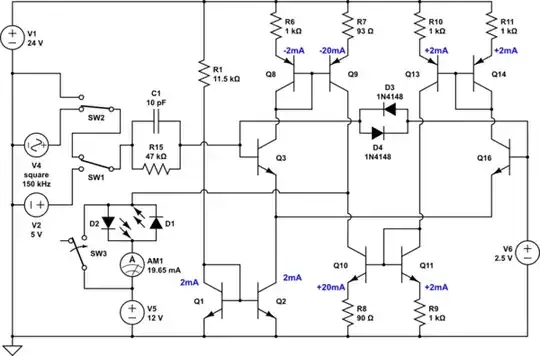
The approach below harkens to the early 70s, and the heyday of ECL. The LEDs need to be connected symmetrically. One of them can be replaced with a "dark" diode.
The current is sourced by the reference current source Q1/Q2, and subsequently switched into one of the two current multipliers: either Q8/Q9 or Q10/11. No LED series resistors are necessary. Switching is quite fast, and in practice risetimes <100ns are possible.
This driver has inherent current limiting, even when faced with shorts on the output. Current limiting is about as fast as switching: dead shorts will drop down to 20mA current limit within a few dozen ns.
For ground-referenced single LED, anti-saturation bypass transistors are necessary. Those are TBD.

simulate this circuit – Schematic created using CircuitLab
Q8/Q9 and Q10/Q11 need to be same types in each pair, thermally bonded, and able to dissipate about 5W. This is a conservative rating, and includes ample derating for the Safe Operating Area (SOA) typical of devices of this size.
The switching waveform looks half-decent. Included is a short-circuit event.

The detail of switching and short-circuit protection is below:

Another approach would be to use a voltage-controlled current source, as in this answer. There's lots of other possible ways of doing it of course.