1

enter image description here

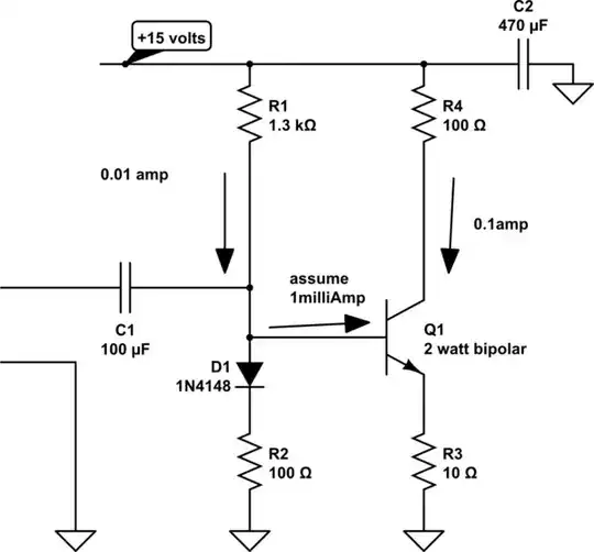
Much like the circuit above, most BJT amplifiers use an emitter degeneration resistor to stabilise the bias. It's relatively straightforward to calculate the base and collector quiescent currents. I have been looking at schematics, where a diode provides a voltage on the base of an NPN.

But, is there a rule of thumb to calculate the base-emitter current when no emitter resistor is used? I've been going through the equations for the intrinsic emitter and base resistances, (\$r_e = 26mV / I_E\$), etc, but can't seem to find an answer. The internal emitter resistance seems to be a function of the emitter current. Would you just use the Ebers-Moll equation?

\$I_E = I_S (\exp(V_{BE}/{VT}) - 1)\$

edmz
  • 515
  • 3
  • 10
Paul
  • 19
  • 3

2 Answers2

5

But, is there a rule of thumb to calculate the base-emitter current when no emitter resistor is used?

Yes, indeed it is the (diode/ Shockley) equation that you show:

\$I_E = I_S (e^{V_{BE}/nV_T} - 1)\$

Where \$V_T = kT/q\$

From that you should conclude that \$I_E\$ is extremely dependent on the voltage \$V_{BE}\$ and temperature \$T\$. Besides that the \$I_S\$ is also extremely variable, it is also temperature dependent and varies per transistor. Only two identical transistors that are for example on the same die (chip) will have a similar \$I_S\$.

So if you'd apply a constant \$V_{BE}\$ voltage, you would get a biasing current that will vary a lot over temperature and the actual transistor you're using (swap the transistor and you could get a significantly different current).

So that makes it very impractical to bias a transistor with a constant \$V_{BE}\$.

That's why there is a diode (D1) in your circuit, as it behaves in a similar way to the Base-Emitter diode in Q1, it somewhat compensates for these variations making the circuit more stable. However without the emitter resistor it would still not be stable enough.

The emitter resistor makes the base-voltage to emitter (or collector) current transfer much more linear (as opposed to exponential) and also much less temperature dependent.

You will usually only find "no emitter resistor" biasing in circuits inside chips as there the transistors are nearly identical and will have nearly the same temperature.

And even on a chip I (yes, I design analog circuits on chips) usually add a small emitter resistor anyway to improve the behavior. Only when there is no voltage headroom and the situation allows it would I use an NPN current mirror without an emitter resistor.

Read and learn more here and here.

Bimpelrekkie
  • 80,812
  • 2
  • 94
  • 185
  • I'd add only that you will see DC grounded emitter CE amplifiers in discrete circuits where global NFB also exists. Without it, it's mostly bad news for a discrete circuit. – jonk Apr 28 '19 at 21:03
  • My god, that was quick! Thanks so much for your input. I'm reading through now.. – Paul Apr 28 '19 at 21:05
  • Oh. And the OP can work out the approximate base current by looking at the Thevenin voltage and resistance of the base divider and make simplifying assumptions about the base-emitter voltage. – jonk Apr 28 '19 at 21:06
  • Bimpelrekkie...the last word in your contribution (here) gives a link to a document that contains a surprising contradiction (to be honest: I am not surprised; similar conflicts can be found frequently: (Quote)"... a constant base current through an active transistor results in the regulation of collector current, according to the β ratio...." And immediately after this sentence we see the well-knwn exponential expression involving the VOLTAGE across the pn junction. And, of course, no explanation of these contradictory statements. – LvW Apr 29 '19 at 09:16
  • @LvW I do not think these statements are contradictory, just separate phenomena. When a BJT is connected as a diode, the $\beta$ current ratio still holds. So the voltage across the diode BJT is that of the B-E junction at $Ic/\beta$. That voltage then is copied across to the other BJT's B-E junction which will then have a similar $Ic$ (assuming $Vce$ is large enough). – Bimpelrekkie Apr 29 '19 at 09:31
  • Bimpelrekkie.. I did not say that the beta current ratio would not "hold". Of course it applies always (in the BJTs active region). But in the link they speak about CONTROL of the collecor current. This involves the question of cause and effect. Another example: Using V=I*R some people think, that a current I would PRODUCE (or control) the voltage V across R. Of course, we use this relation, but it does not tell us that V is the result (effect) of the current I. You see what I mean? – LvW Apr 29 '19 at 12:16
  • @LvW: I perhaps see what you mean. You're actually asking whether BJTs are current-controlled or voltage-controlled. Technically, transistors are neither (e.g. they can be light-controlled), but simplifying down to Ebers-Moll's model we can say it's more of a voltage-controlled device. When in active region you might as well treat it as a current-controlled device; indeed therein small-signal analysis clearly shows that. – edmz Apr 29 '19 at 17:41
  • Bimpelrekkie....no, I am not asking if..... As you probably know, I KNOW that BJTs are voltage controlled...my only point was to mention the discrepancy in the quoted paper. On the other hand, I am aware that sometimes (during design) we can TREAT the BJT as current-controlled. However, this does not alter the physical reality.(Proofs: RE-feedback, Early effect, tempco 2mV/K, current mirror, translinear loops, tanh-characteristic for long-tailed pair,...) – LvW Apr 30 '19 at 08:30
  • 1
    @LvW I think you responded to edmz's comment. That's OK :-) Personally I ignore the whole BJTs being voltage or current controlled as in the end: it does not matter what you choose. What does matter is that you do the analysis properly. Then in the end, the result should be the same. How I see a BJT depends on the circuit it is in. Also voltage and current have a fixed relation, choose one, the other follows. This worked for me for the last 25 years ;-) – Bimpelrekkie Apr 30 '19 at 08:38
  • @Bimpelrekkie. I understand your position...and I agree to you since you are involved in practical aspects (R&D over 25 years). However, the situation is different if you are involved in teaching and explaining circuits. In this case, very soon you stumble over some contradictions. Try to explain RE-feedback, current mirrors, EArLY effect and -2mV/K ......this does not work if - at the time - I stick on the current-control. That was my only point. – LvW May 01 '19 at 09:12
0

Here is a circuit that lets you dial up what current you want, as long as you known the approximate BETA.

schematic

simulate this circuit – Schematic created using CircuitLab

analogsystemsrf
  • 34,253
  • 2
  • 19
  • 48