How could I proceed with this circuit to determine the Thevenin Equivalent? I have the values of \$R_1, R_2, R_3, I_2\$ and the time value for g. I first tried to figure out the total voltage for the equivalent by ignoring \$R_2\$ and \$R_3\$, but that did not seem reasonable to me in the end. I tried to solve other examples of (somewhat) similar circuits, which had multiple resistors in series and/or parallel, but I'm still not sure how the ones in this one should be viewed. Perhaps \$R_3\$ and \$R_2\$ should be added as parallel, and then added parallel to \$R_1\$? What comes to the total voltage, the time value throws me off since I do not have much clue on what to do with it, so I thought I could just figure it out via total resistance.
-
Read here and here. Report back if you still don't understand. – Unknown123 Apr 10 '19 at 01:36
-
@Unknown123 Read through them, but I simply do not understand this concept. Ill try to look for more material from the web, but do you have anything to add to my problem? – TootsieRoll Apr 10 '19 at 15:57
-
I got the voltage now, working on the resistance. – TootsieRoll Apr 10 '19 at 17:43
-
What concept did you don't understand? If you don't understand how to find the Thevenin Voltage then I guess there's something wrong with your understanding on circuit analysis, nodal analysis in my case works easily. – Unknown123 Apr 11 '19 at 13:13
-
Is there anything that you haven't understand? – Unknown123 Apr 12 '19 at 09:04
1 Answers
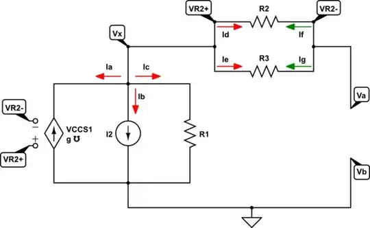
First, I'll redraw the circuit.

simulate this circuit – Schematic created using CircuitLab
1. Calculate the Thevenin Voltage \$\mathrm{V_{th}}\$
Do circuit analysis to calculate \$\mathrm{V_{th}}\$. Here, I will do Nodal Analysis by choosing \$\mathrm{V_b}\$ as ground.

Known
\$ \begin{align} \mathrm{V_{th}} &= \mathrm{V_a}\\ \mathrm{V_{R2}} &= \mathrm{V_x-V_a} \end{align} \$
Inspect Node \$\mathrm{V_x}\$
\$ \begin{aligned} \mathrm{I_a} &{}+{}& \mathrm{I_b} &{}+{}& \mathrm{I_c} &{}+{}& \mathrm{I_d} &{}+{}& \mathrm{I_e} &= 0 \\ \mathrm{-(g\!\cdot\!V_{R2})} &{}+{}& \mathrm{I_2} &{}+{}& \mathrm{\frac{V_x}{R_1}} &{}+{}& \mathrm{\frac{V_x-V_a}{R_2}} &{}+{}& \mathrm{\frac{V_x-V_a}{R_3}} &= 0 \end{aligned} \$
Inspect Node \$\mathrm{V_a}\$
\$ \begin{aligned} \mathrm{I_f} &{}+{}& \mathrm{I_g} &= 0 \\ \mathrm{\frac{V_a-V_x}{R_2}} &{}+{}& \mathrm{\frac{V_a-V_x}{R_3}} &= 0 \end{aligned} \$
Derive it by yourself
2. Calculate the Thevenin Resistance \$\mathrm{R_{th}}\$
Calculate the Short Circuit current between \$V_{ab}\$, then do circuit analysis to calculate \$\mathrm{R_{th}=\frac{V_{th}}{I_{SC}}}\$.
The \$\mathrm{V_{th}}\$ value will be the open circuit we calculated before. Also, I'll do nodal analysis again the same as before, but this time instead of \$\mathrm{V_x}\$ I'll rename it as \$\mathrm{V_z}\$, because I would like to note that it is different in this situation.

Known
\$ \begin{align} \mathrm{V_{th}} &= \mathrm{-I_2R_1}\\ \mathrm{V_{R2}} &= \mathrm{V_z} \end{align} \$
Inspect Node \$\mathrm{V_z}\$
\$ \begin{aligned} \mathrm{I_a} &{}+{}& \mathrm{I_b} &{}+{}& \mathrm{I_c} &{}+{}& \mathrm{I_d} &{}+{}& \mathrm{I_e} &= 0 \\ \mathrm{-(g\!\cdot\!V_{z})} &{}+{}& \mathrm{I_2} &{}+{}& \mathrm{\frac{V_z}{R_1}} &{}+{}& \mathrm{\frac{V_z}{R_2}} &{}+{}& \mathrm{\frac{V_z}{R_3}} &= 0 \end{aligned} \$
Calculate \$\mathrm{I_{SC}}\$
There could be two choices from \$\mathrm{V_z}\$ calculated above.
\$\displaystyle\mathrm{ I_{SC} = -\left( -(g\!\cdot\!V_{z}) + I_2 + \frac{V_z}{R_1} \right) } \qquad\lor\qquad \displaystyle\mathrm{ I_{SC} = \frac{V_z}{R_2} + \frac{V_z}{R_3} }\$
Calculate \$\mathrm{R_{th}}\$
\$\mathrm{R_{th}=\frac{V_{th}}{I_{SC}}}\$
Derive it by yourself
I'll choose the second one. And I got the expanded form here. It still can be simplified.

Still not convinced?
For example, lets assume the value of each resistor and current source.
\$ \begin{align} \mathrm{R_1} &= \mathrm{R_2} = \mathrm{R_3} = 1 \,\mathrm{k} \\ \mathrm{g} &= 1 \,\mho \\ \mathrm{I_2} &= 1 \,\mathrm{A} \end{align} \$
Read explanation about negative resistance if you didn't know about it.
Here on this SE site: What is negative Resistance or from Wikipedia.
Lets simulate it using time-domain or dc-solver analysis in Circutlab below. Tutorials.

As you increase \$\mathrm{R_{load}}\$ from \$0\$ towards \$\mathrm{498.5\,k}\$ the current and voltage are increasing towards positive infinity. At \$\mathrm{R_{load} = 498.5k}\$ those are undefined. CircuitLab won't let you to simulate it, the undefined point will be shifted because of the voltmeter internal resistance, remove it if you want to see the effect and very accurate model. And then, as you increase it again towards \$\infty\$ the current will be increasing from negative infinity towards zero and the voltage will be increasing from negative infinity towards \$\mathrm{-1000\,V}\$. It's similar to the graph of \$\mathrm{tan(x)}\$ with its domain from \$0\$ to \$\pi\,\mathrm{rad}\$.
P.S. I use Microsoft Mathematics to solve the equations above. Although its development has been stopped and has limited functionality. It's free and can be useful as a light offline substitute for Wolfram Alpha or Symbolab.
- 804
- 1
- 5
- 14


