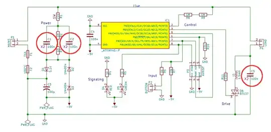
A few years ago, I designed an MCU-controlled dimmer driving a 150W mains halogen lamp. This is in Western Europe; 50Hz 230VAC. It uses X2-rated capacitors as capacitive droppers for the power supply, and another X2-rated capacitor for interference suppression:
The dimmer has gradually started misbehaving, and on debugging I found that all of the X2 caps have died (meaning they have less than 10% of their rated capacitance remaining):
The caps in the picture:
- C1, capacitive dropper, should be 100nF, measures 6.4nF
- C2, capacitive dropper, should be 100nF, measures 6.9nF
- C5, interference suppression, should be 100nF, measures 1.4nF
- Cnew, fresh-ish cap from my junk bin, measures 93nF
All of them measure open circuit (>40MΩ) on resistance.
C1, C2, and Cnew are labeled MEX/TENTA MKP 0.1µF K X2 275VAC 40/100/21 [approval logos] EN 60384-14 01-14 250VAC; 275VAC nominal rated (significantly higher withstanding voltage, datasheet here). They are all from the same batch, bought in Sep 2016. I suspect 01-14 is a date code, so they'd be from early 2014.
C5 is from the same brand; it has virtually the same markings (except EN 132400), but is physically larger. I got it as part of some Velleman kit years ago, where it was also used as a suppression cap. No datasheet.
What caused these caps to lose their capacitance?
- Is this deterioration normal behaviour for X2 caps? The dimmer saw a lot of use, being powered for an estimated 7000 hours.
- Should I have derated the caps more? I agree 230VAC is pretty close to 275VAC, but as I understand it that is their nominal rating, and they should be able to handle transients way above that. Also, 275VAC seems by far the most common rating available on Digikey and the like.
- Am I using the capacitors wrong somehow?
- Are these capacitors from a bad brand/series/batch?
Update: Possibly relevant: the dimmer is powered through a mechanical switch, and has seen an estimated 1000 on/off switch cycles over its lifetime. Perhaps the transient from mechanical switching played a role?


