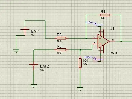
I did a simple differantial amplifer for 0-3.3V output. But, as you see I got -3.3V output because gain. I need a shifter circuitry for non-negative output. Can someone help me? Thanks a lot.
Asked
Active
Viewed 220 times
1
-
Try connecting the grounded terminal of R4 to +1.65 V instead of ground. – The Photon Apr 01 '19 at 15:48
-
thanks but I need a shifter circuit for output of op amp. Also I connected R4 +1.65V instead of ground but it did not work. – Ahmet Engin Gökçe Apr 01 '19 at 16:02
-
1What do you mean by "did not work"? What result were you expecting and how was the actual result different? Because the circuit you shared should not produce a negative output with the given inputs. – The Photon Apr 01 '19 at 16:11
-
If you actually do get a negative output with those inputs, you might need to share the power supply voltages and the load for us to be able to see why. – The Photon Apr 01 '19 at 16:13
-
Do you want inverting gain=-1 > Vref =1.65 to output 3.3 to 0 from 0 to 3.3Vin? or actually 0 to 10V in and 3.3 to 0 out? or what. A level shifter is for logic. Offset or Vref is for Analog. So define gain = 1/3? and offset=? – Tony Stewart EE75 Apr 01 '19 at 16:39
-
if BAT1 = 10V and BAT2 = 0V then I got -3.3V. I just wanna convert -3.3V to 3.3V without absolute circuit. – Ahmet Engin Gökçe Apr 01 '19 at 17:53
-
inputs are in that picture gave me +1.65V. there is no wrong. I just forgot change inputs when screenshot – Ahmet Engin Gökçe Apr 01 '19 at 17:54
-
If you want to invert the gain, you could just swap your inputs instead of adding a second stage. – The Photon Apr 02 '19 at 04:42
