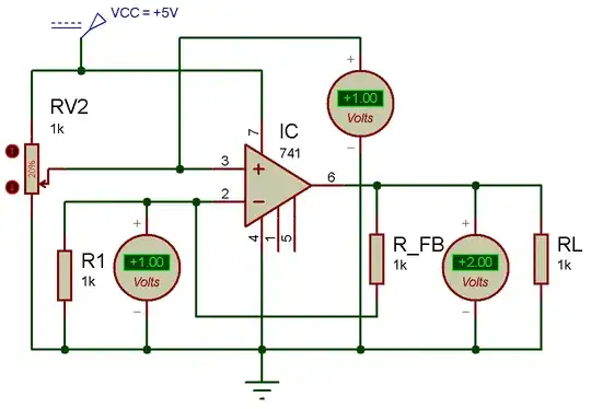
I'm trying to run the 741 as a non inverting voltage amplifier.
I did the circuit in proteus simulation and it works well to get 2x the input signal.
For example, if input voltage is 1V, then I get 2V on output pin.
So for this implementation, I the same circuit on the breadboard:

But on the breadboard, I connected the exact circuit but it doesn't work as expected!!
This is my video on YouTube explaining the problem:
ua741cn non inverting amplifier problem
============================================================================== I have another question:
Can I use 12V source and split that by two 10k resistors and supply +6V and -6V to the op amp like this circuit:
