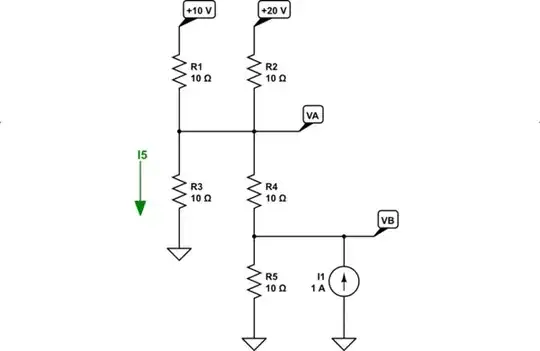
I need help solving the following circuit using the Thevenin method:

simulate this circuit – Schematic created using CircuitLab
The unknown in this problem is current i5, the correct answer is -1A.
I have already solved for the R(thevenin) by getting rid of all current and voltage sources and replacing them with either an open circuit or a short circuit, the resistance was correctly found to be 4 ohms.
However, I'm not quite sure how to calculate the V(thevenin)in order to reduce this circuit down to a Thevenin circuit. I have tried nodal analysis using node 1 and replacing the currents with differences in potential divided by the resistance but had no luck... any ideas on how to calculate Vth.
Thank you.
My mathematical approach so far:
Once all the dependent sources have been removed and replaced correctly, I see that (((R3+R4) || R6)||R2), calculating this gives ((20||10)||10) --> 4 ohms.
At node 1, I speculated that a current i1 might be going through the R4, the current source is giving a current of i2 = 1A and i3 is leaving the node through the remaining side, so i1+i2 = i3.
